案件质量是司法公信的基石,是审判工作的“生命线”。武威中院坚持以扎实有效的案件评查为抓手,健全“常规覆盖、重点聚焦、专项突破”的质量监督体系,倒逼审判执行工作规范化,通过以评促改、以改促优,推动审判质效不断提升。
精心筹划,下好评查“先手棋”

立足“高处”,强化组织引领。成立全市法院案件评查工作领导小组,全面领导和推进案件评查工作,将评查作为落实司法责任制的重要举措、提升审判质效的关键抓手和维护司法公信力的重要途径。形成“一把手”负总责、分管领导具体抓、各院各庭室协同参与的工作格局,确保评查取得实效。
着眼“细处”,提升评查效能。出台《武威市中级人民法院案件评查工作实施细则》《全市法院案件评查工作方案》,从评查主体、评查方式及内容、评查程序等六个方面进一步完善案件评查机制,细化评查标准,构建起全员参与、层层把关的评查合力,确保问题“评”的准,整改有依据。
聚焦“实处”,确保专业评查。常规案件评查以案件承办人自查、庭室负责人复查模式开展。评查工作领导小组在全市法院范围内择优抽调各业务条线骨干力量,建立评查工作组,开展重点案件评查工作。武威中院审管办联合业务庭室对各县区法院不定期开展专项评查。
纵深推进,打好评查“主体战”

多元评查,各领域全覆盖。常规评查力求全面覆盖,夯实基础,促“全流程规范”;重点评查力争靶向施策,破解痛点,促“质量提升”;专项评查实现领域突破,规范指引,促“问题治理”。中院审管办对年度已结案件进行筛查与分析,按业务条线类型,聚焦发回重审、改判、再审、涉诉信访、长期未结、执行异议审查等重点案件类型,最终有205起案件纳入本年度重点评查范围。
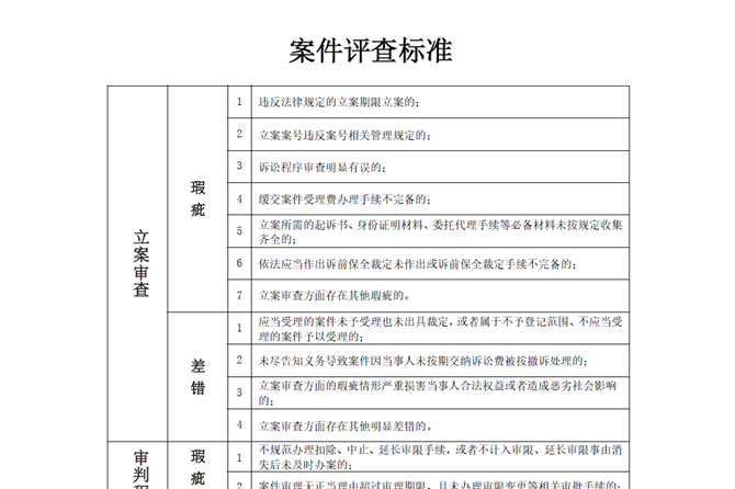
深挖严查,形成问题清单。针对重点案件,评查组从立案审查、事实认定、证据审查、法律适用、程序规范、审限管理、裁判说理、文书质量、效果导向、电子卷宗等方面进行全方位“体检”。采用实地集中评查、召开评议会议、现场反馈结果等方式进行一案一评查,全面检视审判工作中存在的各类问题和上级法院审判管理制度落实情况,形成“一案一表一报告”,为后续精准整改提供依据。
全面复核,确保结论权威。为确保问题查找专业权威、评查结论客观公正、整改方向精准明晰,将重点案件评查情况报告提请中院审判委员会讨论审定,各业务条线分管领导及审判委员会委员对评查意见进行全面复审与深入研究,形成最终结论。制作形成重点案件评查反馈通报,突出典型问题,剖析形成原因,提出整改要求。
扎实复盘,布好评查“长效篇”

及时反馈,全面整改。梳理汇总评查报告中指出的个案问题与共性问题,向基层法院及中院各业务部门、案件承办人进行精准反馈,要求全面检视、自查自纠,分门别类建立整改台账、制定整改措施,确保责任到人、整改到位,坚决防止同类问题复发。对评查中发现违纪违法或廉政风险的,移交督察部门及时跟进。
强化管理,源头预防。建立“评查—反馈—整改—提升”闭环管理机制,对确定为瑕疵、差错的案件,原承办人、部门负责人对各自问题作出深刻检查,分管院领导主持将差错案件作为典型案例进行分析讲评。中院各庭室将评查中发现的问题作为条线指导的重点,从源头上规范司法行为,切实发挥评查“纠错补瑕促提升”的功能。
成果转化,深化成效。坚持问题整改与示范引领并进,评查通报以问题为导向,杜绝“一评了之”,建立“错题本”机制,将高频问题转化为法官培训教材。坚持刚性约束与激励导向并行,将“评案”与“考人”贯通起来,将评查结果与法官考核挂钩,作为评先选优、职级晋升的重要依据,推动法官从“办完案”向“办好案”的意识转变,让评查成果切实转化为提升审判质效的动力。

武威中院将持续深化案件评查常态化机制,在深度上拓展,在广度上覆盖,在精度上发力,构建全周期、立体化的案件质量管理体系,切实推动法官办案能力和法院审判质效“双提升”,为推动法院工作高质量发展提供有力保障。